Упр.14 ГДЗ Муравин 6 класс (Математика)
Решение #1

Рассмотрим вариант решения задания из учебника Муравин, Муравина 6 класс, Дрофа:
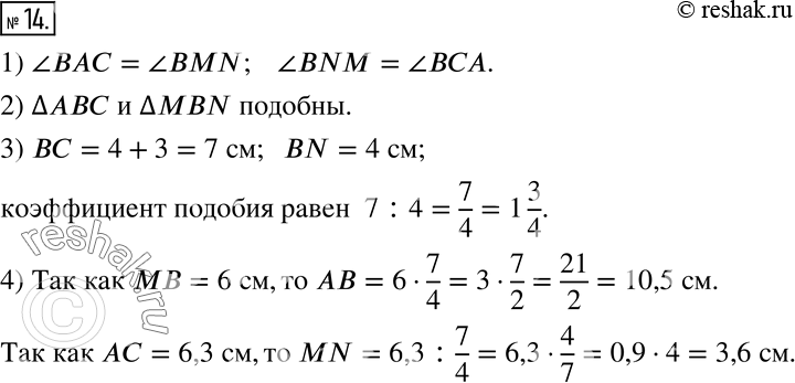
14. 1) Найдите на рисунке 12 пары равных углов.
2) Что можно сказать о треугольниках ABC ии MBN?
3) Найдите коэффициент подобия треугольников ABC и MBN.
4) Найдите длины сторон треугольников ABC и MBN.
*размещая тексты в комментариях ниже, вы автоматически соглашаетесь с пользовательским соглашением