Упр.517 ГДЗ Колягин Ткачёва 7 класс (Алгебра)
Решение #1

Рассмотрим вариант решения задания из учебника Колягин, Ткачёва, Фёдорова 7 класс, Просвещение:
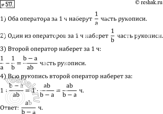
517. Два оператора, работая вместе, набирают рукопись за a часов. Один из них могу бы выполнить эту работу за b часов. За какое время мог бы набрать рукопись другой оператор?
*размещая тексты в комментариях ниже, вы автоматически соглашаетесь с пользовательским соглашением