Упр.652 ГДЗ Лидман-Орлова Пименова 6 класс (Русский язык)
Решение #1

Рассмотрим вариант решения задания из учебника Лидман-Орлова, Пименова 6 класс, Дрофа:
Прочитайте предпоследний абзац § 123 «Теории», а затем запишите словосочетания, заменяя вопросы местоимениями 3-го лица.
Впечатление (о ком?), интерес (к чему?), интересоват(?)ся (чем?), рад (кому?), радоваться (за кого?), восторгат(?)ся (чем?), беспокоит(?)ся (о чём?), сопротивляться (чему?), бо-рот(?)ся (с чем?), стремит(?)ся (к чему?).
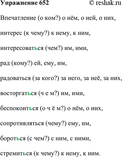
Впечатление (о ком?) о нём, о ней, о них,
интерес (к чему?) к нему, к ним,
интересоваться (чем?) им, ими,
рад (кому?) ей, ему, им,
радоваться (за кого?) за него, за неё, за них,
восторгаться (ч е м?) им, ими,
беспокоиться (о ч ё м?) о нём, о них,
сопротивляться (чему?) ему, им,
бороться (с чем?) с ним, с ними,
стремиться (к чему?) к нему, к ним.
*размещая тексты в комментариях ниже, вы автоматически соглашаетесь с пользовательским соглашением