Упр.851 ГДЗ Никольский Потапов 8 класс (Алгебра)
Решение #1

Рассмотрим вариант решения задания из учебника Никольский, Потапов 8 класс, Просвещение:
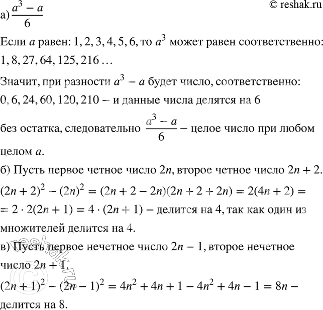
851. а) Докажите, что (a3-a)/6 является целым числом, если а — любое целое число.
б) Докажите, что разность квадратов двух последовательных чётных чисел делится на 4.
в) Докажите, что разность квадратов любых двух нечётных чисел делится на 8.
*размещая тексты в комментариях ниже, вы автоматически соглашаетесь с пользовательским соглашением