Упр.16.3 ГДЗ Мордкович 9 класс (Алгебра)
Решение #1
Решение #2

Рассмотрим вариант решения задания из учебника Мордкович 9 класс, Мнемозина:
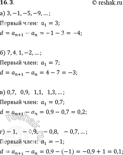
16.3. Найдите первый член и разность арифметической прогрессии:
а) 3, -1, -5, -9,...;
б) 7, 4, 1, -2, ... ;
в) 0,7, 0,9, 1,1, 1,3, ...;
г) -1, -0,9, -0,8, -0,7,... .
*размещая тексты в комментариях ниже, вы автоматически соглашаетесь с пользовательским соглашением