Упр.3.10 ГДЗ Мордкович 9 класс (Алгебра)
Решение #1

Рассмотрим вариант решения задания из учебника Мордкович 9 класс, Мнемозина:
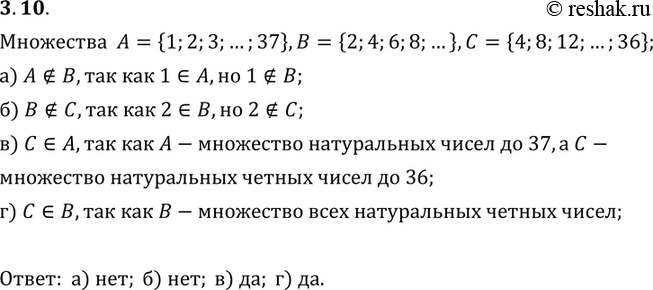
3.10. Даны три множества А = {1, 2, 3,..., 37}, В - {2, 4, 6, 8, С = {4, 8, 12, 16,... , 36}. Верно ли, что:
а) А подмножество В; б) В подмножество С; в) С подмножество А; г) С подмножество В?
*размещая тексты в комментариях ниже, вы автоматически соглашаетесь с пользовательским соглашением