Упр.8.23 ГДЗ Мордкович 9 класс (Алгебра)
Решение #1
Решение #2

Рассмотрим вариант решения задания из учебника Мордкович 9 класс, Мнемозина:
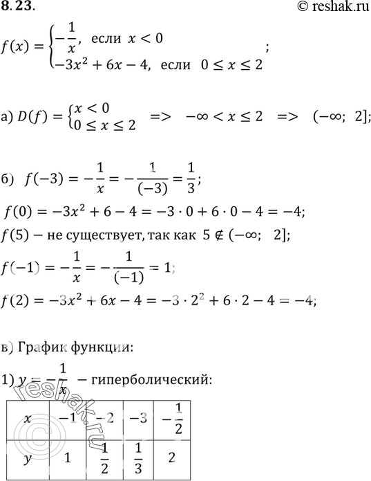
8.23. Дана функция у = f(х), где f(x) = система
-1/x, если x<0;
-3x2+6x-4, 0<=x<=2.
а) Укажите D(f);
б) вычислите: f(-3), f(-1), f(0), f(2), f(5);
в) постройте график функции;
г) найдите E(f).
*размещая тексты в комментариях ниже, вы автоматически соглашаетесь с пользовательским соглашением