Упр.15.2 ГДЗ Мордкович 10-11 класс (Алгебра)
Решение #1
Решение #2

Рассмотрим вариант решения задания из учебника Мордкович, Семенов 10 класс, Мнемозина:
15.2
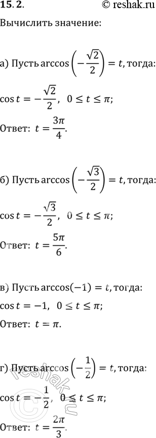
a) arccos (- корень(2) / 2);
б) arccos (- корень(3) / 2);
РІ) arccos (- 1);
Рі) arccos (- 1 / 2).
*размещая тексты в комментариях ниже, вы автоматически соглашаетесь с пользовательским соглашением