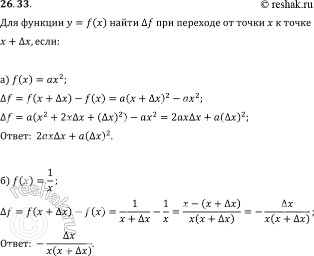
Упр.26.33 ГДЗ Мордкович 10-11 класс (Алгебра)
Решение #1
Решение #2

Рассмотрим вариант решения задания из учебника Мордкович, Семенов 10 класс, Мнемозина:
26.33 Для функции у = f(x) найдите дельта f при переходе от точки х к точке х + дельта х, если:
a) f(x) = ах^2;
б) f(x) = 1/x.
*размещая тексты в комментариях ниже, вы автоматически соглашаетесь с пользовательским соглашением