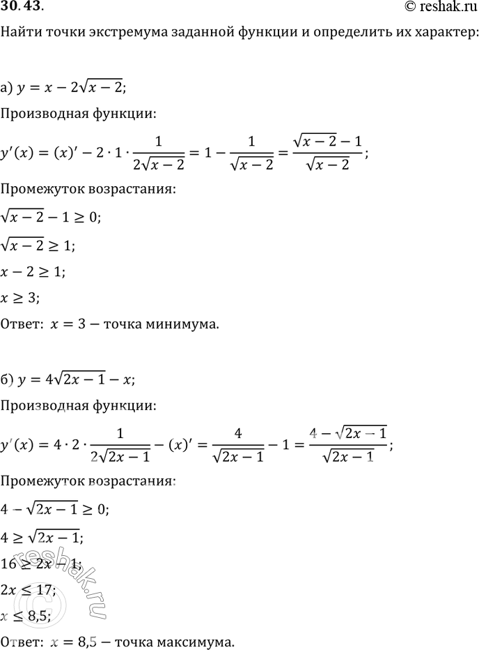
Упр.30.43 ГДЗ Мордкович 10-11 класс (Алгебра)
Решение #1
Решение #2

Рассмотрим вариант решения задания из учебника Мордкович, Семенов 10-11 класс, Мнемозина:
30.43
а) y = x - 2корень(x - 2);
б) y = 4корень(2x - 1) - x.
*размещая тексты в комментариях ниже, вы автоматически соглашаетесь с пользовательским соглашением